Impact des Infrastructures sur la croissance dans CEDEAO
1. Introduction
D’autres diront que la défaillance des infrastructures dans les pays pauvres retarde leur décollage économique. Ainsi, le caractère décisif des infrastructures pour l’activité et le bien-être économique ressort particulièrement lorsqu’on observe les pays ou régions où elles font défaut, comme l’ont montré plusieurs études de la Banque mondiale (1994, 1997).
Les infrastructures et leurs effets tant sur le développement de l’activité économique que sur l’intégration régionale constituent une préoccupation prégnante des décideurs et des acteurs aussi bien à l’échelle locale, nationale que régionale, dans les pays industrialisés et encore plus dans les économies en développement.
Cependant, les effets des infrastructures sur les variables économiques ne sont pas toujours identifiables et varient selon le type d’infrastructure, les secteurs économiques et le niveau économique de la région touchée par l’investissement.
Dans les pays de la CEDEAO, nos travaux mettent en évidence une causalité positive entre infrastructures publiques et croissance du revenu régional par tête. Partant, les dépenses publiques d’infrastructures restent une source avérée de croissance économique au sein de la CEDEAO.
En retour, le revenu par tête constitue un important déterminant pour le développement des infrastructures publiques. De ce fait, il est suggéré un renforcement de l’intérêt pour le développement des infrastructures régionales, au regard du potentiel en terme de croissance des revenus par tête, démographique, historique, culturel et géographique des pays en présence.
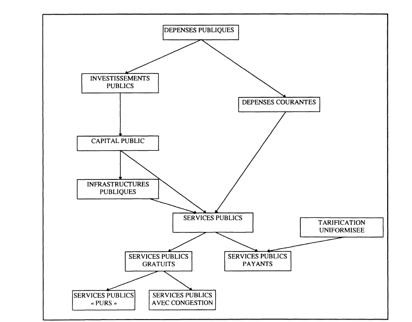
2. Des dépenses publiques aux infrastructures publiques
Se référant aux travaux de CHARLOT (1996), le terme de dépenses publiques est un terme générique pour désigner l’ensemble des ressources de l’Etat qui sont réintroduites dans le circuit économique. Elles prennent également en compte les autres ressources (don ou prêts) utilisées par l’Etat pour financer totalement ou en partie les investissements publics. Les dépenses publiques sont reparties en investissements en capital public et en dépenses courantes permettant de fournir des services publics.
Les investissements publics représentent donc une partie des dépenses publiques et permettent d’accumuler un stock de capital public. Ce dernier peut constituer une infrastructure, c’est-à-dire le support matériel d’un réseau.
Le terme d’infrastructure publique est souvent employé dans la littérature pour désigner le capital public qui n’est pas utilisé pour la production d’éducation, de recherche-développement ou de sante. On y retrouve généralement la voirie, le réseau ferroviaire, le réseau de routier, les canalisations ou les supports de réseau de communication. L’idée d’infrastructure est donc concomitante à celle de réseau. On peut décrire le réseau comme étant un ensemble d’infrastructures physiques au moyen desquelles sont offerts des services. Les infrastructures publiques sont donc la part du capital public constituant un réseau et permettant d’offrir certains services.
La fiscalité qui finance les investissements en capital public et les dépenses courantes a une contrepartie : la production de services publics. Au sein de ces services publics, il faut distinguer les services publics payants de ceux qui sont offerts gratuitement. Les services publics gratuits peuvent être classes en deux catégories. La première concerne les services publics dont l’utilisation par un individu n’exclut pas l’utilisation par d’autres individus et la quantité de services offerts ne décroit pas avec le nombre d’individus qui les utilisent. Ils sont non exclusifs et se rapprochent du bien public pur tel qu’il est défini par Samuelson. Ce type de services est rare, la plupart des services publics gratuits appartiennent à la seconde catégorie, c’est-à-dire les services publics gratuits sujets à encombrement. En effet, la qualité de services tels la voirie, l’éducation ou la sante va diminuer avec l’augmentation du nombre d’usagers.
Par contre les relations entre dépenses publiques et services publics et les concepts auxquels ils se rattachent ne sont généralement pas définis. Ce manque de précision peut causer certaines confusions. Par exemple, on confond souvent les infrastructures et le service qu’elles offrent. Les services fournis aux agents sont également souvent mesurés par la dépense qu’ils nécessitent, alors que cet amalgame impose des hypothèses non négligeables.
En définissant les notions utilisées et les relations qui les régissent, on met en évidence les hypothèses sous-jacentes à l’association des concepts. Cela permet également d’avoir une meilleure compréhension des effets de telle ou telle catégorie de dépenses publiques sur la croissance, et d’utiliser les termes à bon escient.
En résumé les relations entre dépenses publiques, investissements publics, capital public, infrastructures publiques et services publics peuvent être schématisées comme suit suivant :
Figure 1 : Schéma illustrant les relations dépenses publiques et infrastructures publiques

Source : S CHARLOT (1996) LATEC – Document de travail n° 9615
3. Impact des dépenses publiques d’infrastructure sur la croissance économique
Il ressort de nos travaux que le capital public est un élément stimulant de la croissance régionale, même si des spécificités individuelles peuvent être notées au niveau de certains pays de la communauté. En effet, une hausse d’un point (100%) du taux d’investissement en capital public entraine, dans les pays de la CEDEAO, un accroissement de 6,28 % du revenu réel par tête.
Au niveau des investissements privés, une hausse d’un point de l’investissement privé, permet d’élever de 0,45% du revenu réel par tête. Ceci montre toute l’importance de développer infrastructures publiques pour réduire la pauvreté.
A l’opposé, les dépenses publiques d’infrastructures mettent en évidence que le stock de capital public régional est en retour expliqué par le produit intérieur brut par tête. Ainsi, lorsque le revenu par tête augmente de 1%, les infrastructures publiques s’accroissent de 0,13%. Cette deuxième équation du modèle, confirme le sens inverse de l’effet des infrastructures publiques sur la croissance de la richesse régionale. De ce faite, ce résultat confirme bien que si une région est riche et productive, elle est en mesure de financer un stock de capital public important. C’est dire donc que dans les pays de la CEDEAO, la richesse de la région détermine également le stock de capital public (Herrera, 1996).
Par contre, de nos estimations, il ressort que la crise financière de 2008 n’aurait significativement pas impactée la richesse régionale, en raison sans doute de la faible interconnexion de l’économie régionale à l’économie mondiale mais également de la stabilité du cadre macroéconomique. En effet, au cours de la période d’étude, la CEDEAO a marqué une certaine résilience à la crise avec un taux de croissance régionale en consolidation continue.
S’il est reconnu de tous que cette consolidation de la croissance reste insuffisante pour éradiquer la pauvreté, il n’en demeure pas moins vrai que c’est la qualité de cette croissance qui constitue le véritable problème. A ce titre, il faut reconnaitre que la source de la croissance dans la plupart des pays reste l’exploitation et l’exportation des matières premières dont les impacts, en général touchent très de peu de personnes. C’est le cas par exemple de la plus part des pays de l’Afrique de l’Ouest pour ne citer que la Sierra Léone, le Niger et le Ghana dans une moindre mesure. Cette tendance amène certains observateurs avertis à dire que l’Afrique serait victime du syndrome hollandais. Au lieu de constituer un atout, ces ressources naturelles ne servent pas véritablement les économies africaines. D’où la problématique d’une croissance pro pauvre et inclusive à travers une véritable transformation des économies en présence.
Confirmant l’assertion selon laquelle, si une région est riche et productive, elle est en mesure de financer un stock de capital public important, nos recherches dans les pays de la CEDEAO, mettent en exerguent que le stock de capital public régional est en retour expliqué par le produit intérieur brut par tête. D’ou la double causalité entre infrastructures publiques et croissance de la richesse régionale. C’est dire donc que dans les pays de la CEDEAO, la richesse de la région détermine également le stock de capital public (Herrera, 1996). Lorsque le revenu par tête augmente de 1%, les infrastructures publiques s’accroissent de 0,13%. Ceci met en relief des externalités spatiales générées par les infrastructures, qui peuvent être à l’origine de dynamiques régionales de croissance. Ce domaine d’application ouvre de vastes perspectives d’évaluation et de réflexion sur la croissance régionale équilibrée, en prenant en compte la spécificité des économies en présence.
De même, nos travaux suggèrent la complémentarité entre infrastructures publiques et privées ainsi que l’effet d’éviction du financement privé du fait du caractère embryonnaire et non intégré du système financier. En effet, toute hausse de 10% de l’investissement privé entraine un repli de 0,93% des dépenses publiques d’infrastructures. Cette situation s’explique par le recours à la même source de financement (marché financier régional) par les secteurs publics et privés, au regard de la baisse de l’aide publique au développement, consécutive à la crise financière, conjugué à la faible profondeur de ce marché
En outre, l’inflation est un des facteurs limitant les dépenses publiques d’infrastructure dans le cadre des économies de la CEDEAO. Toute hausse de 1% inflationniste implique une diminution 0,1% des dépenses publiques d’infrastructures.
Par contre, comme indiqué ci-dessus, l’inflation est un des facteurs limitant les dépenses publiques d’infrastructure dans le cadre des économies de la CEDEAO. Toute hausse de 1% inflationniste implique une diminution de 0,1% des dépenses publiques d’infrastructures. De ce fait, l’instabilité macro-économique considérée comme un indicateur de mauvaises politiques économiques pouvant entraîner une mauvaise allocation des ressources est indirectement un facteur dégradant de l’accroissement de la richesse régionale. En effet, l’inflation en décourageant le financement des infrastructures joue aussi de façon indirecte sur la croissance du revenu par tête. En conséquence, la mise en œuvre de politiques économiques vertueuses concourant à la stabilité macroéconomique constitue une autre source moins couteuse de financement des infrastructures.
Enfin, la défaillance des infrastructures constitue un véritable frein au développement du commerce régional. Ceci du fait du mauvais état et le manque de compétitivité des infrastructures économiques qui génèrent des coûts de production relativement élevés pour la région et influent négativement sur le commerce intra régional.
Le secteur public continue de jouer un rôle majeur dans le financement et la fourniture l’essentiel des infrastructures, d’où l’importance du financement public des infrastructures et le rôle propulseur que devra jouer l’Etat.
Ceci remet à l’ordre du jour les capacités de l’Etat à assumer cette mission. En effet, en Afrique de l’Ouest, malgré la panoplie des institutions, la question du financement des infrastructures reste objet de divers obstacles et difficultés qui se sont aggravés avec la raréfaction des ressources financières et les conditions difficiles sur les marchés financiers internationaux, consécutives aux différentes crises financières mondiales.
En terme de conclusion, les actions de politique économique devraient aller dans le sens des recommandations suivantes ;
- mettre en œuvre des politiques économiques vertueuses assurant la stabilité du cadre macroéconomique. La maitrise de l’inflation est un véritable défi surtout dans les pays non UEMOA ;
- approfondir l’intégration régionale à travers le développement du commerce intra régional et la mise en place d’infrastructures adéquates, assurant l’interconnexion des états membres de la communauté ;
- approfondir les marchés financiers régionaux pour une meilleure mobilisation de l’épargne locale et une plus grande intégration financière régionale ;
- renforcer les dispositifs de partenariat public/privé (PPP) en impliquant le secteur privé et l’innovation financière dans le financement et la mise en œuvre de projets mais aussi dans l’élaboration des politiques.